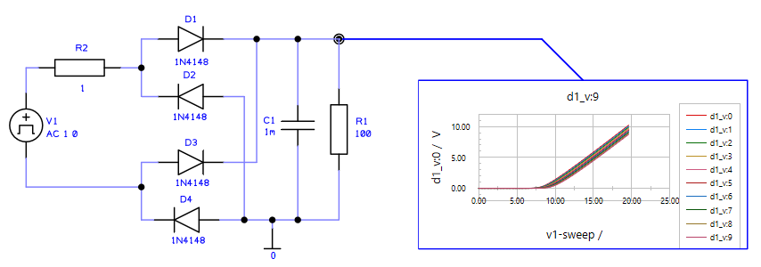
This dialog is displayed when a Graph has been inserted into a Schematic design.

Shortcuts

Default Keys: I or Alt+Enter
Default Menu: Edit
Command: Properties

Locating this option

Available from: Context menu > Properties option

The Insert Graph Option

After inserting a graph into a design, you can select it and display Properties.

The dialog presented gives information about the graph:

Leg Style

Select the required pointer line appearance from the drop down list. Choose between a simple straight line, or a bent line with one 45 degree part and one orthogonal part.

Box Attach At

Select from the drop down list where the pointer line can be attached to the graph. Use Nearest Point for the program to decide the best position, or select to limit the attach point to always be at a corner or in the middle of a side, or both (corner and Sides).

Locked

You can lock or unlock the graph using this check box. It will lock it’s position from accidentally altering it. When locked, a warning dialog will be issued every time the item is moved.

Own Colour

Graph shapes can be drawn in their own colour, this colour is used irrespective of the colour defined for that item in the Colours Dialog.

Attachment Information

This is a fixed field and informs you of the item that the graph is attached to.

Leg and Graph Line Style

The Leg and graph line style used is selected from the Line Style tab.

Graph Details

Graph details are defined by selecting the label or series entries within the graph itself. These are detailed on the Inserted Graph page.

Inserted Graph | Spice Simulator | Graph Colours