Each of the analysis modes AC and DC are swept. That is they repeat a single analysis point while varying some circuit parameter. There are 6 different sweep modes that can be applied to these analyses. These modes are also used to define Multi Step Analyses. The 6 modes are:
- Device
- Model Parameter
- Temperature
- Parameter
- Frequency (Not applicable to DC analysis)
- Monte Carlo
As well as six different modes there are two different sweep methods which can be applied. These are:
- Linear
- Decade
The simulator also offers an Octal sweep method but this is not supported by the Simulation Parameters dialog.
Each of the sweep modes is explained in more detail below.
Shortcuts
Default Keys: None
Default Menu: Simulation
Command: Simulation Parameters
Sweep Modes
Device Sweep
In this mode the principal value of a single device is swept. The analysis definition must specify the component reference for the device. The following types of device may be used.
| Device | Value Swept |
| Capacitor | Capacitance |
| Diode | Area |
| Voltage controlled voltage source | Gain |
| Current controlled current source | Gain |
| Voltage controlled current source | Transconductance |
| Current controlled voltage source | Transimpedance |
| Current source | Current |
| JFET | Area |
| Inductor | Inductance |
| Bipolar Transistor | Area |
| Resistor | Resistance |
| Lossless Transmission Line | Impedance |
| Voltage source | Voltage |
| GaAs FET | Area |
Temperature
Global circuit temperature is swept.
Model Parameter
Similar to device sweep except applied to a named model parameter. Both the model name and the parameter name must be specified.
Special Note: It is recommended that any model parameter being swept is also specified in the .MODEL parameter list. In most cases it is not actually necessary but there are a few instances - such as for terminal resistance parameters - where it is necessary.
Parameter
A user named variable that can be referenced in any number of expressions used to define model or device parameters.
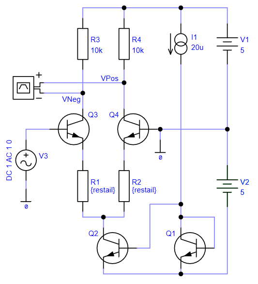
Below is an example using the Gain Sweep design:
This is a simple long tailed pair. The above circuit resistors R1 and R2 have been given the values {restail}. restail is a parameter that is swept in an AC sweep to plot the gain of the amplifier vs tail resistance at 100kHz. Here is the result of the run:
Note that this analysis mode is not available in standard Spice or the majority of its derivatives. Most offer parameter sweeping, but only for DC analysis.
Frequency
Sweeps frequency for the small signal analysis modes namely AC, AC Noise and Transfer Function. In standard Spice it is the only sweep mode available for AC and Noise while Transfer Function can not be swept at all.
Monte Carlo
Repeats analysis point for a specified number of times with device tolerances enabled.
The following graph show the result for the same circuit as shown above but with restail=1k and with a 1000 point Monte Carlo AC sweep:
The graph shows the variation in gain for 1000 samples.
How To Setup The Sweep Mode
Select the Simulation Parameters option from the Simulation menu and pick either of the AC or DC tabs. Define the analysis sweep parameters as required, then press the Define Mode button.
The following dialog will be displayed:
Enter the parameters as described below. Only the boxes for which entries are required will be enabled.
Sweep Mode
Choice of 6 modes as described above, except for DC analysis which has the frequency radio button disabled.
Note that when using Monte Carlo sweep, device value tolerances are used. For details on defining these tolerances, and for more information on using this mode, see the Monte Carlo Analysis help page.
Sweep Parameters
The parameters required vary according to the Sweep Mode as follows:
| Mode | Parameters |
| Device | Name: Device Name i.e. it’s component reference (e.g. V1) Frequency: (AC, Noise and TF only) |
| Parameter | Name: Parameter Name Frequency: (AC, Noise and TF only) |
| Model Parameter | Name: Model Name and Model Parameter Name Frequency: (AC, Noise and TF only) |
| Temperature | Frequency: (AC, Noise and TF only) |
| Frequency (not available with DC) | None |
| Monte Carlo | Frequency: (AC, Noise and TF only) Number of points |
Related Topics
AC Sweep Analysis | DC Sweep Analysis | Monte Carlo Analysis | Multi Step Analyses | Noise Analysis | Transient Analysis | Simulation Parameters