This page can be found on the Simulation Parameters dialog. Use it to set up simulation for Noise analysis.
Like AC analysis, AC Noise analysis is a small signal mode. The circuit is treated as linear about it’s DC operating point and the contribution of all noisy devices to a designated output is computed. The total noise at that output is also calculated and optionally the noise referred back to an input source may also be computed.
Like AC, DC and Transfer Function, it is a swept mode and can be operated in any of the 6 Sweep Modes. With some of these modes, e.g. sweeping a resistor value, it will be necessary for the DC operating point to be recalculated at each point while with others, such as frequency sweep, it is only necessary to calculate it at the start of the run.
Note that it is not necessary to apply an AC specification to any source, including the optional input referred source, as it is with standard Spice and many (if not all) of its derivatives.
Shortcuts
Default Keys: None
Default Menu: Simulation
Command: Simulation Parameters
How To Setup Noise Analysis Parameters
Select the Simulation Parameters option from the Simulation menu and pick the Noise tab.
The following page will be displayed:
Sweep Parameters
Start Value, Stop Value - Defines sweep range stop and start values.
Points Per Decade, Number of Points - Defines sweep range. The number of points of the sweep is defined per decade for a decade sweep. For a linear sweep you must enter the total number of points.
Define Mode - Sets up desired sweep mode. Noise analysis repeats a single analysis point while varying some circuit parameter. See Sweep Modes for details.
Noise Parameters
Output Node - This is compulsory. It is the name of the circuit node as it appears in the netlist. Usually the schematic’s net names generator chooses default names, but we recommend that when running a noise analysis that you assign a user defined name to your designated output node.
Reference Node - Optional. Output noise is referred to this node. This is assumed to be ground if it is omitted.
Source Name - Optional. Voltage or current source to which input source is referred. Enter the component reference of either a voltage or current source.
Monte Carlo and Multi-step Analysis
Noise analysis can be setup to automatically repeat while varying some circuit parameter. See Multi-Step Analyses for details.
Notes:
During Noise analysis the simulator calculates the total noise measured between the Output Node and Reference Node at each frequency point. It also calculates and outputs this noise referred back to an input specified by the Source Name.
The magnitude of any AC independent voltage or current source on the circuit has no effect on the results of a Noise analysis.
All noise results are in V/sqrt(Hz) except input noise referred back to a current source which is in A/sqrt(Hz).
Example - Noise with a Parameter Sweep
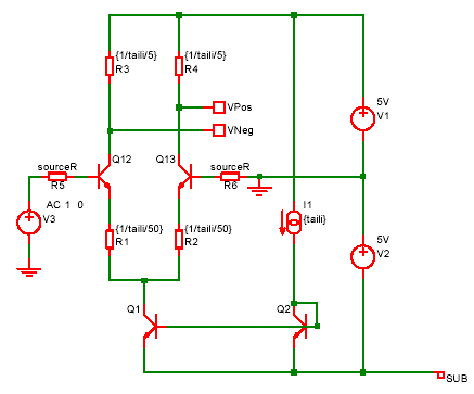
In the following circuit we wish to find the optimum value of tail current for a source impedance of 1K Ohms. To do this we sweep the parameter taili which is used to set the current as well as the values for R1, R2, R3 and R4. As can be seen from the graph about 300uA would seem to be best. The noise analysis was setup with the following parameters:
| Output node: | VPos |
| Reference node: | VNeg |
| Input source: | V3 |
sourceR = 1000 (set with .PARAM control)
The result:
Related Topics
AC Sweep Analysis | DC Sweep Analysis | Multi-Step Analyses | Transient Analysis | Phase | Simulation Parameters | Sweep Modes